乘龙卡车再回应“理想i8撞重卡”, 理想高管喊话“可直播复测”

橙柿互动 记者 李伟伟 实习生 陈妍羽
2025-08-01 16:39:11

理想汽车可能也想不到,因其在首款纯电SUV理想i8的上市发布会上播放的一组碰撞测试视频,引发了持续几天的“碰撞争议”,并将理想汽车与乘龙卡车推上舆论风口浪尖。

在理想i8新车发布会的第二天,也就是7月30日,涉事三方理想汽车、中国汽研和乘龙卡车均发布声明:理想回应称模拟真实场景,委托第三方测试认证;中汽研则回应称测试卡车为全新车,测试符合规定和标准;乘龙卡车则回应:“被摆了一道,聪明人一眼看出真假。”

乘龙卡车再回应:已构成严重侵权,超过正常商业竞争范畴

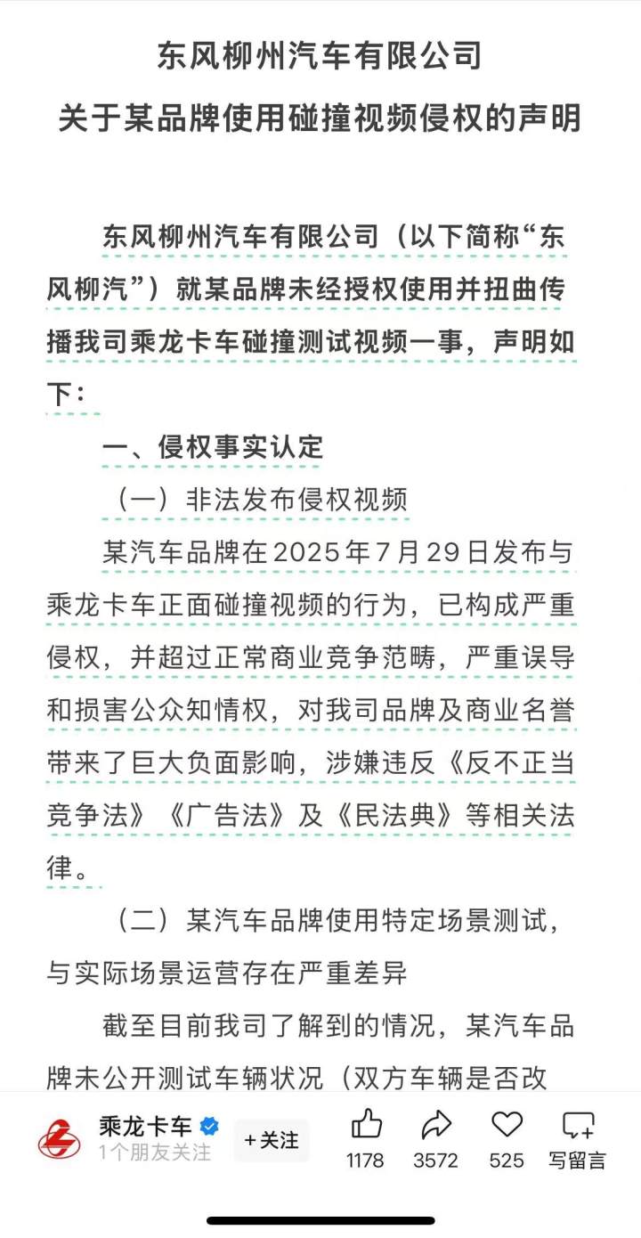
在“碰撞视频”发酵两天后,7月31日,东风柳州汽车有限公司发布关于某品牌使用碰撞视频侵权的声明。声明称,某汽车品牌在2025年7月29日发布与乘龙卡车正面碰撞视频的行为,已构成严重侵权,并超过正常商业竞争范畴,严重误导和损害公众知情权,对我司品牌及商业名誉带来了巨大负面影响,涉嫌违反《反不正当竞争法》《广告法》及《中华人民共和国民法典》等相关法律。

图片来源:乘龙卡车官微公众号声明

声明指出,某汽车品牌未公开测试车辆状况(双方车辆是否改装、减配、卡扣是否固定、车辆是否过检等)、场景环境(测试场地状况、车速、驾驶状态等),通过自定义碰撞条件,特定设计非常规测试场景,发布与公众认知的正常碰撞结果偏差较大的碰撞视频,不仅贬低我司品牌形象,还容易对广大车主造成误导,形成安全隐患。

声明提到,东风柳州汽车有限公司将持续关注此事件,并对此事造成的影响,保留追究法律责任的权利。

与此同时,乘龙卡车也迅速在抖音开启了直播。直播中,乘龙卡车的女主播还用自己比喻理想 i8 与乘龙卡车对撞:“2 吨的车去撞 8 吨的车,好比我跟施瓦辛格打架,能打得过吗?”、“ 正常行驶不会想对着卡车撞上去试一试吧?”、“ 给我们带来了泼天流量,不仅官方火了,我们经销商也火了。原来只有行业里知道,现在大家都知道乘龙了,因祸得福”。 截至当晚 8 点 50 分,乘龙直播间在线人数达 2 万人。

今天上午,其官方账号再发布《安全不是空口无凭的理想,而是我们每一程切实的守护》,图片中,乘龙卡车称“龙骨框架驾驶室;30% 高强钢应用,铠甲式超强防护;超 30 次碰撞实验,通过 ECE 认证;世界级安全品质标准,时刻为卡友护航”,同时提醒 “ 生活不是试验场,莫拿生命开玩笑 ”,疑似再次进行回应。

理想产品负责人称可以直播复测

面对乘龙汽车发布的侵权声明,理想汽车似乎选择了硬刚。理想汽车产品负责人@老汤哥Tango 回应理想i8和卡车对撞事件,并表示:“相信权威机构的专业,要不来复测一把? @张骁 ”随后,理想汽车产品线负责人张骁回应:“可以啊,直播都行。”

图片来源:理想汽车产品线负责人张骁微博截图

对此,橙柿互动电车志记者向理想汽车公关部求证该理想高管的喊话是否代表理想官方,截至发稿,没有收到理想方面的回复。

值得关注的是,在理想汽车官方发布的理想i8与卡车撞击的测试视频中,多次出现“中国汽研SUPER CRASH超级试验”标识。而“SUPER CRASH超级试验” 是中国汽研于2023年启动的极限交通事故模拟平台,依托事故场景数据库(FASS)提炼高发高危事故工况,专为车企提供安全极限挑战测试服务。

公开资料显示,中国汽研,全称“中国汽车工程研究院股份有限公司”,是一家定位于汽车技术服务与产业化制造的上市国有企业。公司始建于1965年,前身为重庆重型汽车研究所,历经多次更名与重组,于2012年6月11日在上海证券交易所正式挂牌上市。

图片来源:理想i8新车发布会演示视频


责任编辑:李伟伟 审核:程洁 刘崟
热门评论

橙柿互动,互动城市

打开App